Skip to contents

[Stable]

Display a summary of dual-endpoint simulation results.

Usage

# S4 method for class 'DualSimulationsSummary'
show(object)

Arguments

object

(DualSimulationsSummary)
the object we want to print.

Value

Invisibly returns a data frame of the results with one row and appropriate column names.

Examples

# Define the dose-grid.
emptydata <- DataDual(doseGrid = c(1, 3, 5, 10, 15, 20, 25, 30))

# Initialize the CRM model.
my_model <- DualEndpointRW(
  mean = c(0, 1),
  cov = matrix(c(1, 0, 0, 1), nrow = 2),
  sigma2betaW = 0.01,
  sigma2W = c(a = 0.1, b = 0.1),
  rho = c(a = 1, b = 1),
  rw1 = TRUE
)

# Choose the rule for selecting the next dose.
my_next_best <- NextBestDualEndpoint(
  target = c(0.9, 1),
  overdose = c(0.35, 1),
  max_overdose_prob = 0.25
)

# Choose the rule for the cohort-size.
my_size1 <- CohortSizeRange(
  intervals = c(0, 30),
  cohort_size = c(1, 3)
)
my_size2 <- CohortSizeDLT(
  intervals = c(0, 1),
  cohort_size = c(1, 3)
)
my_size <- maxSize(my_size1, my_size2)

# Choose the rule for stopping.
my_stopping1 <- StoppingTargetBiomarker(
  target = c(0.9, 1),
  prob = 0.5
)

# Stop with a small number of patients for illustration.
my_stopping <- my_stopping1 | StoppingMinPatients(10) | StoppingMissingDose()

# Choose the rule for dose increments.
my_increments <- IncrementsRelative(
  intervals = c(0, 20),
  increments = c(1, 0.33)
)

# Initialize the design.
my_design <- DualDesign(
  model = my_model,
  data = emptydata,
  nextBest = my_next_best,
  stopping = my_stopping,
  increments = my_increments,
  cohort_size = CohortSizeConst(3),
  startingDose = 3
)

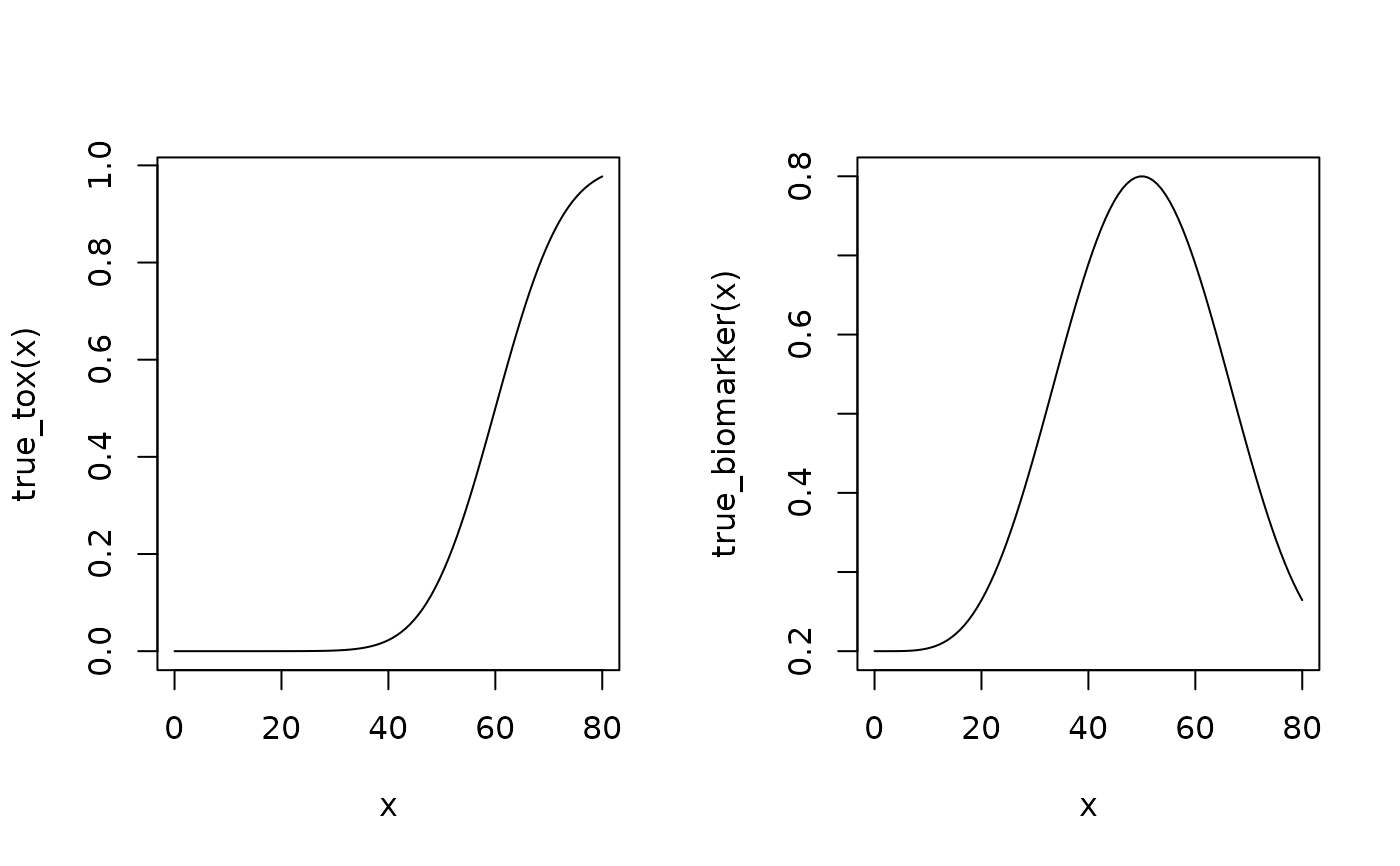
# Define scenarios for the TRUE toxicity and efficacy profiles.
beta_mod <- function(dose, e0, eMax, delta1, delta2, scal) {
  maxDens <- (delta1^delta1) *
    (delta2^delta2) /
    ((delta1 + delta2)^(delta1 + delta2))
  dose <- dose / scal
  e0 + eMax / maxDens * (dose^delta1) * (1 - dose)^delta2
}

true_biomarker <- function(dose) {
  beta_mod(
    dose,
    e0 = 0.2,
    eMax = 0.6,
    delta1 = 5,
    delta2 = 5 * 0.5 / 0.5,
    scal = 100
  )
}

true_tox <- function(dose) {
  pnorm((dose - 60) / 10)
}

# Draw the TRUE profiles.
par(mfrow = c(1, 2))
curve(true_tox(x), from = 0, to = 80)
curve(true_biomarker(x), from = 0, to = 80)


# Run the simulation on the desired design.
# For illustration purposes only 1 trial outcome is generated and 5 burn-ins
# to generate 20 samples are used here.
my_sims <- simulate(
  object = my_design,
  trueTox = true_tox,
  trueBiomarker = true_biomarker,
  sigma2W = 0.01,
  rho = 0,
  nsim = 1,
  parallel = FALSE,
  seed = 3,
  startingDose = 6,
  mcmcOptions = McmcOptions(
    burnin = 5,
    step = 1,
    samples = 20
  )
)

# Show the summary of the simulations.
show(summary(
  my_sims,
  trueTox = true_tox,
  trueBiomarker = true_biomarker
))
#> Summary of 1 simulations
#> 
#> Target toxicity interval was 20, 35 %
#> Target dose interval corresponding to this was NA, NA 
#> Intervals are corresponding to 10 and 90 % quantiles
#> 
#> Number of patients overall : mean 12 (12, 12) 
#> Number of patients treated above target tox interval : mean 0 (0, 0) 
#> Proportions of DLTs in the trials : mean 0 % (0 %, 0 %) 
#> Mean toxicity risks for the patients on active : mean 0 % (0 %, 0 %) 
#> Doses selected as MTD : mean 0 (0, 0) 
#> True toxicity at doses selected : mean 0 % (0 %, 0 %) 
#> Proportion of trials selecting target MTD: 0 %
#> Dose most often selected as MTD: 0 
#> Observed toxicity rate at dose most often selected: NaN %
#> Fitted toxicity rate at dose most often selected : mean NA % (NA %, NA %) 
#> Stop reason triggered:
#>  P(0.9 ≤ Biomarker ≤ 1) ≥ 0.5 (relative) :  0 %
#>  ≥ 10 patients dosed :  100 %
#>  Stopped because of missing dose :  100 %
#> Fitted biomarker level at dose most often selected : mean NA (NA, NA)